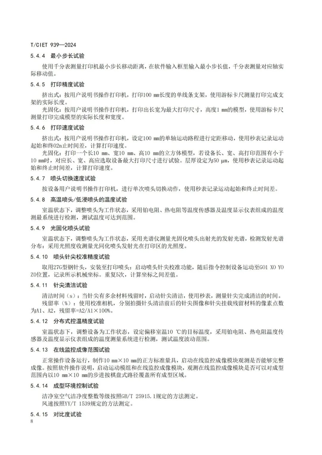
国内首个《生物三维打印机技术规范》团体标准正式发布

2024年12月31日,中国国际经济技术合作促进会正式发布了T/CIET 939—2024《生物三维打印机技术规范》团体标准。作为该标准的主要起草单位,赛箔生物自主研发的生物3D打印机各项技术参数均处于行业领先地位,展现出了极高的技术水准和创新性。这些领先的技术参数经专业考量后被吸纳,最终形成正式颁布的光固化生物3D打印机团体标准 。


标准背景与意义

生物3D打印技术作为再生医学、组织工程和精准医疗的核心工具,近年来发展迅猛。然而,由于缺乏统一的技术规范,行业在设备性能、材料选择、打印精度等方面存在较大差异,制约了技术的广泛应用。
《生物三维打印机技术规范》的发布,填补了这一空白。该标准明确了生物3D打印机的技术要求、试验方法、检验规则以及标志、包装、运输和贮存等细节,为设备制造商、科研机构和医疗机构提供了权威的技术指导。


标准的核心内容

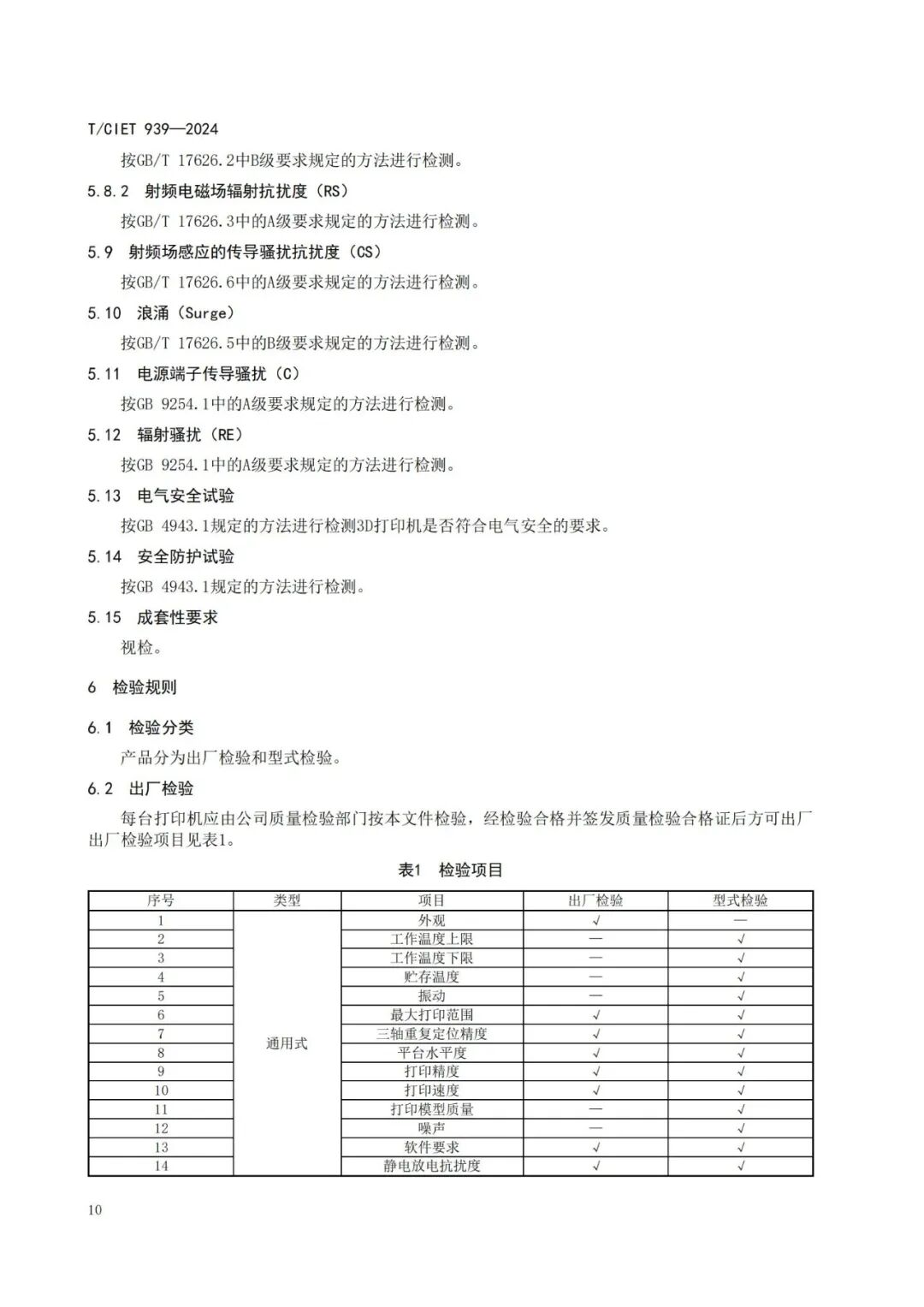
技术要求:明确了生物3D打印机的精度、稳定性、材料兼容性等关键指标。
试验方法:规定了设备性能测试的具体方法和流程,确保设备质量的可控性。
检验规则:制定了设备出厂检验和验收的标准流程,保障用户权益。
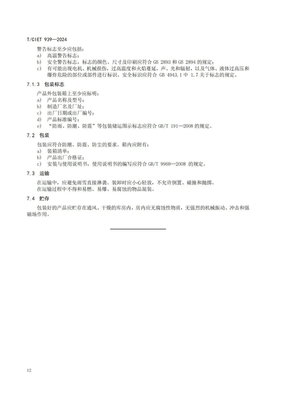
标志与包装:对设备的标识、包装材料及运输条件提出了具体要求,确保设备在运输过程中的安全性。
左右滑动查看更多

赛箔生物的贡献

作为标准主要起草单位,赛箔生物在标准制定过程中发挥了重要作用。公司凭借自主研发的光固化生物3D打印机、生物医用水凝胶等核心技术,为标准的制定提供了宝贵的实践经验和数据支持。赛箔生物的技术团队与行业专家共同探讨,确保了标准的科学性、实用性和前瞻性。

行业影响

《生物三维打印机技术规范》的实施,将推动生物3D打印技术的标准化和产业化进程。对于设备制造商而言,标准提供了明确的技术指导,有助于提升产品质量和市场竞争力;对于科研机构和医疗机构而言,标准确保了设备的可靠性和一致性,为科研和临床应用提供了有力保障。
联系赛箔,了解更多
郑老师 13311813806



结语
赛箔生物始终致力于生物3D打印技术的创新与应用。公司将继续以标准为引领,推动生物3D打印技术在肿瘤精准治疗、组织工程和再生医学等领域的深度应用,为人类健康事业贡献力量。
《生物三维打印机技术规范》的发布,标志着生物3D打印行业迈入了标准化发展的新阶段。赛箔生物作为行业先锋,将继续携手合作伙伴,共同推动生物3D打印技术的创新与突破,为全球医疗健康事业注入新动能!















