《Cell Stem Cell》:胃癌类器官
生 物 智 造 创 建 美 好 生 活
Intelligent Biomanufacturing Creates Better Life
胃癌具有明显的分子异质性,侵袭性行为和治疗抗性。因此,精准医疗的发展迫切需要具有独特亚型的良好体外模型。来自香港大学LEUNG Suet Yi团队的Helen Yan等人建立了一个原发性胃癌类器官(GCO)生物样本库,包括来自34名患者的正常、发育不良、癌症和淋巴结转移组织(n = 63),进行了详细的全外显子组和转录组分析。该样本库包括大多数已知的分子亚型,并重现了区域异质性和亚克隆结构,而它们的形态、转录组和基因组概况即使在长期培养后仍与体内肿瘤密切相似。大规模的药物筛选显示了对最近批准或正在进行临床试验的意外药物的敏感性,包括Napabucasin、Abemaciclib和ATR抑制剂VE-822。总的来说,这个新的GCO生物样本库,加上相关的的基因组数据,为研究癌细胞生物学和精准癌症治疗提供了一个有用的资源。
胃癌(GC)是一种异质性疾病,具有许多不同的组织学和分子亚型,包括微卫星不稳定(MSI)、Epstein-Barr病毒(EBV)、肠道(染色体不稳定,CIN)和弥漫性(基因组稳定,GS)亚型。本文中作者描述了如何系统性地生成含有基质细胞的胃癌类器官和正常胃类器官生物样本库,并进行全面的外显子组和转录子组测序,以解读其分子特征,记录其在长期培养中的稳定性。作者的类器官培养模拟了早期癌症和晚期癌症,其分子变化与体内冷冻肿瘤样本的分子变化高度相似。最后,作者还测试并确定了GCO对一些处于临床开发阶段的治疗药物的敏感性,开辟了新的治疗机会。
01
来自34位患者的46个
胃癌类器官的分子图谱
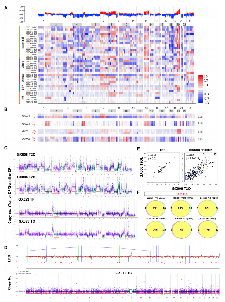
作者对来自34名患者的46个肿瘤类器官进行了外显子组和转录子组测序。46个胃癌类器官的外显子测序分析显示,涉及关键驱动基因和途径的分子亚型特异性体细胞突变图谱与先前在GC组织中描述的高度相似(图1)。对于4个EBV GC organoids,作者证实了病毒在类器官培养中可以保存,其中一次经过了6个月传代(图1B)。

图1. 34个胃肿瘤类器官(TOs)的基因组图谱,包括大多数已知的分子亚型。
02
46个胃癌类器官体的染色体
稳定性和不稳定性模式
作者根据外显子组测序数据,使用FACETS算法检查了胃癌类器官中的拷贝数畸变(图2)。肠道型和混合型都显示出广泛的CIN,其变化模式与先前报道的GC高度相似(图2A)。作者收集的胃癌类器官重现了已知和未知的CIN亚型,可以作为一种独特的资源来发现CIN的新机制。对冷冻癌症组织和类器官的配对分析再次表明,类器官在拷贝数畸变和倍性方面与体内肿瘤高度相似,只有少数例外(图2B、2C)。作者的胃癌类器官模型也显示了GC中常见的致癌基因扩增(图1)。
03
长期培养的胃癌类器官在
拷贝数和体细胞突变方面的稳定性
在长期培养六个胃癌类器官,包括一个具有BRCA2突变和极端CIN的类器官后,作者发现染色体畸变模式得到了稳定的维持(图2B-2E),包括一些关键致癌基因扩增。同样,体细胞突变也在这六个胃癌类器官中长期保持稳定,很少有突变的增加或损失(图2F)。体细胞突变中可用来推断出亚克隆结构的信息的部分,在长期培养中也保持稳定(图2E)。

图2. 胃癌类器官在不同分子亚型的胃癌中重新总结出体内染色体稳定/不稳定模式
04
胃癌类器官的形态和
致癌蛋白的表达模式
胃癌类器官显示出不同程度的腺体、固体或盘状生长模式来模仿体内肿瘤,尽管个别病例有一些差异,特别是混合亚型,可能是由于区域异质性造成的(图3A)。器官和肿瘤组织之间有高度一致的突变型或野生型蛋白表达模式(图3B)。Her2染色显示在三个ERBB2扩增的病例中出现了一致的蛋白过表达,据此在肿瘤组织中发现了大量的区域异质性(图3B和3C)。

图3. 对胃癌类器官的培养重新恢复了它们在体内的生长特征图
05
类器官作为研究肿瘤
演变和异质性的模型
作者使用跟踪克隆进化的算法,通过对具有相邻发育不良、不同肿瘤区域和淋巴结转移的配对类器官的检查,研究了肿瘤内异质性和肿瘤进化(图4)。作者发现,在一位患者(GX023)中,从肿瘤边缘的发育不良区域独立建立的胃癌类器官和浸润性癌症有共同的早期驱动突变,涉及TP53和APC,但演变为非常不同的染色体畸变模式和独特的驱动突变(图4A)。在发育不良的病灶中已经观察到广泛的CIN,与浸润性癌症相比有很大的不同(图4B)。

图4. 胃癌类器官重现了肿瘤内的异质性和肿瘤的演变
06
胃癌类器官的转录组与体内肿瘤高度
相似,并能在长期培养中维持稳定
对胃癌类器官和相应的肿瘤组织的转录组分析显示,不同组织学GC亚型的基因表达水平高度一致(图5A)。在癌症类器官和配对的癌症组织之间有差异表达的基因中,大多数在癌症组织中表达较高。作者还检查了转录组是否在长期培养中维持稳定。在所有6个培养超过6个月的胃癌类器官组织中,作者发现转录组大部分都能维持稳定(图5E)。尽管添加了最高剂量的生长因子刺激,但分层聚类能够明显区分正常的组织类器官与肿瘤类器官,而前胃和体部器官组织之间的区别并不明显(图5F)。

图5. 胃癌类器官的转录组分析
07
利用胃癌类器官来预测药物的敏感性
培养的胃癌类器官来自两名显示同步转移的患者,他们在胃切除术后接受了顺铂和5-FU药物治疗,使我们能够将药物反应与类器官培养联系起来。在两名患者中,类器官对联合化疗反应良好,肿瘤大幅度缩小(图6A和6B)。我们用顺铂和5-FU单独或联合测试了类器官培养物。我们发现两个类器官培养物对顺铂的反应较好,但对5-FU的反应较差。而联合使用则是有效的,并且模仿了体内的情况。患者术后接受了以5-FU为基础的药物(卡培他滨)治疗,但显示出疾病的进展(图6A和6B)。胃癌类器官的一个亚群对目前正在进行临床试验的药物,如vistusertib和ATR抑制剂VE-822也有良好的反应,其中具有ARID1A突变的胃癌类器官对后者显示出更大的敏感性(图7A、7B和6C-6E)。在同一患者的不同肿瘤区域(如GX068)观察到药物反应的异质性(图7A)。作者通过AUC显示所有类器官的生物重复之间具有良好的再现性(r>0.96)(图7C)。

图6. 比较患者的术后药物治疗和其相应的癌症类器官之间的药物反应

图7. 在患者来源的类器官培养中进行大规模的药物筛选
结论
在这项研究中,作者已经证明了生成胃癌类器官生物样本库的可行性,其中包括不同的分子亚型和疾病进展阶段,以及正常的类器官。本文描述的生物样本库的独特之处在于:作者收集了一个全面的类器官库,涵盖了几乎所有已知的分子亚型和亚型特异性突变谱,而其他研究只限于少数特定亚型。作者描述的具有CLDN18-ARHGAP6和CTNND1-ARHGAP26融合的类器官是目前没有的细胞系模型。
作者还报告了携带EB病毒的类器官和具有RHOA突变的类器官,这两种情况迄今只在少数罕见的细胞系或类器官中描述过。由于GC是一种特别异质性的疾病,本文中的类器官生物样本库补充了以前的研究,并将大大增加基因组特性良好的体外细胞模型的可用性,以密切模拟体内的癌症。其次,本文中的生物样本库的特点是与配对的肿瘤组织以及种系DNA信息进行了详细的比较,这对今后的功能研究和药物反应信息的参考和解释至关重要。最后,作者的生物样本库包括来自同一病人的不同肿瘤区域的保留异质性的独特特征。这些多样的类器官培养有可能成为有价值的工具,能够审视关键驱动基因的功能作用及其后果。作者还证明了大规模的药物敏感性筛选在胃部类器官生物样本库中是可行的。使用37种抗癌药物进行每个类器官筛查的时间不到2周,可用于确定哪几种被批准用于治疗胃癌或其他类型癌症的新药会有良好反应。
作者正在进行的研究还表明,作者的胃癌类器官可以在NSG小鼠中进行异种移植,成功率很高,从而可以进行体内药物测试。总的来说,这个类器官药物筛选平台可用于指导病人治疗和临床试验,以加速抗癌药物的开发。
原文出处:
https://doi.org/10.1016/j.stem.2018.09.016
关于赛箔生物
赛箔生物致力于开发生物3D打印、生物材料、体外检测组织产品、再生器官产品,并且基于相关产品开发精准的检测评价方法及服务。目前已开展数百例肿瘤临床样本的生物3D打印微组织构建,经过大量实验研究及一致性验证,能够构建与患者组织高度一致的肿瘤微组织用于药敏检测,涵盖癌种包括肺癌、结直肠癌、脑胶质瘤、神经母细胞瘤、肝母细胞瘤、膀胱癌等高发癌种、难治肿瘤、儿童肿瘤,成功率>90%,可实现1-2周内完成采样至完成药敏检测流程。


生物3D打印技术,是一项前沿生物制造技术,能够用于制造例如类器官、器官芯片等具有不同尺寸规格、复杂程度的体外3D细胞组织模型。结合与人体组织高度相似的仿生生物材料及患者细胞,可以精确地复制患者肿瘤组织的细胞及细胞外基质特征。通过生物3D打印建立的肿瘤微组织与患者肿瘤组织中突变基因及突变类型保持高度一致。作为一项工程技术,能够更高效率、批量化地建立高重现性、高精度的模型。这些优势都使得生物3D打印技术在肿瘤精准医疗研究和临床应用中具有巨大的潜力。
生物3D打印构建流程

通过生物3D打印建立的肿瘤微组织,可以为患者提供个体化的治疗方案药物敏感性检测,包括类器官可检测的化疗药物、靶向药物。同时,在多种癌种,包括肺癌、结直肠癌等癌种中,生物3D打印为组织中可检测出较高比例免疫细胞,同时由于生物3D打印可以进行不同细胞组合的微组织模型制作,因此也可进行免疫治疗药物的检测,更好地满足患者的需求。
光固化生物3D打印后细胞存活率高、
并维持在体特性
如选择通过生物3D打印技术建立肿瘤微组织,大部分注意事项可参考专家共识针对肿瘤类器官的注意事项,此外运输时间方面相对类器官较为宽裕。目前样本质量、体积达标的情况下,在24小时内送达,均可实现>90%的构建成功率。
生物3D打印作为一种生物制造技术平台即将迭代为一种重要的生命科学工具,利用工程技术构建和模拟人体组织微环境,可涵盖包括类器官、器官芯片等3D模型的制造,从而代替动物实验。在药物研发临床前研究与评价的应用日趋明朗。
✦ ✦✦ ✦✦ ✦✦ ✦
关注我们获取更多咨询

✦ ✦ ✦ ✦ ✦ ✦ ✦ ✦
部分图片文字来自网络,若有侵权,请联系删除。
生物智造创建美好生活
Intelligent Biomanufacturing Creates Better Life
产品
科研服务
走进赛箔
资源中心
联系我们