《Cancer Research》:基质硬度介导结直肠癌肝转移的贝伐珠单抗抗药性

1
简介
转移性结直肠癌(mCRC)患者的生存机会相当低,肝转移也是导致死亡的主要原因。抗VEGF抗体贝伐单抗联合化疗是目前基于OS改善的mCRC的标准治疗方法。然而,肝转移瘤的组织硬度高于原发结直肠肿瘤,这是由高度激活的转移相关成纤维细胞引起的,导致血管生成增强和抗血管生成治疗抵抗,因此贝伐珠单抗耐药性是治疗转移性结直肠癌的主要挑战之一。
近日,南方医科大学南方医院廖旺军和宾建平共同通讯在《Cancer Research》上发表题为“Matrix Stiffness Triggers Lipid Metabolic Cross-talk between Tumor and Stromal Cells to Mediate Bevacizumab Resistance in Colorectal Cancer Liver Metastases”的研究论文,研究发现细胞外基质(ECM)硬化通过刺激肝星状细胞为肝脏中的转移性CRC细胞提供燃料来驱动贝伐珠单抗耐药性,这表明一种潜在的基于代谢的克服耐药性的治疗策略。
2
文献内容

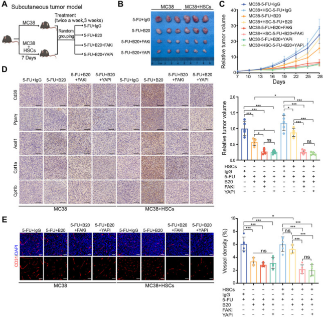
作者首先对20例接受贝伐珠单抗联合治疗的CRC患者的肝转移灶配对样本(包括10例应答者和10例无应答者)治疗前后的评估表明,抗血管生成治疗后,与应答者相比,无应答者的肝转移灶中ECM沉积和高度激活的脂肪酸氧化( FAO )途径升高。并且体内实验表明贝伐珠单抗以剂量依赖性方式增加肝转移瘤中的ECM沉积。为了进一步验证 VEGF 靶向治疗后 ECM 沉积的可能影响,作者将 5-FU 和 B20 与已知的赖氨酰氧化酶药物抑制剂 β-氨基脘腈 (BAPN) 联合使用,以降低肝 mCRC 小鼠模型中的 ECM 硬化。结果发现BAPN抑制机械转导可防止肿瘤进展,减少ECM沉积,并进一步提高了抗血管生成治疗的疗效。

接下来,作者将化疗和 B20 与已知的 CPT1 药物抑制剂 ETX(etomoxir) 相结合,以探究 FAO 代谢对抗 VEGF 治疗的影响。结果发现FAO代谢的激活可能与贝伐珠单抗耐药性有关。抑制CPT1对肝转移瘤中的ECM沉积没有影响,表明ECM沉积可能干扰FAO代谢。为了确定 ECM 刚度传递的机械信号是否调节 FAO 代谢,作者建立了具有精确定义硬度度 [1 kPa、10 kPa 和 25 kPa] 的PAM(聚丙烯酰胺)水凝胶,作为人结肠癌细胞系 DLD1 和 HCT116 和 MC38 小鼠结肠癌细胞体外培养的支持。然而,基质刚度并不直接影响结肠癌细胞的FAO发生率。

以上数据表明,肿瘤微环境中可能存在中介。活化的肝星状细胞充当成纤维细胞,产生 ECM 蛋白,并在肝纤维化中发挥关键作用。作者假设 HSC 与诱导代谢重编程的机械线索有关。对HSCs和结肠癌细胞进行了混合培养实验,发现FAO通路中FAO速率和关键基因的表达与硬度成比例增加,同时活性氧(ROS)水平降低。因此作者推断,在HSC存在的情况下,结肠癌细胞在暴露于坚硬的基质后会重新编程FAO代谢。并且肝脏僵硬可激活 HSC 分化为肌成纤维细胞,而脂滴丢失是HSC 活化的特征。研究发现基质硬度驱动了更多脂肪酸从HSC中转移。这些数据提供了 HSC 和肿瘤细胞之间瘤内代谢串扰的证据,这些串扰被 ECM 硬化激活。

最后作者深入研究了基质刚度介导 HSC 中脂肪分解的分子机制,评估FAK-YAP轴是否参与硬度增强的HSCs脂肪分解结果表明,抑制FAK和YAP可钝化机械力诱导的HSC与肿瘤细胞之间的脂质串扰。并且通过体内实验测试了抑制FAK或YAP活性可以增强体内的抗血管生成功效。
3
结论
这些结果共同表明,贝伐珠单抗诱导的ECM重塑引发了结肠癌细胞和造血干细胞之间的脂质代谢交叉串扰。这种由物理肿瘤微环境介导的贝伐珠单抗代谢机制代表了逆转耐药性的潜在治疗目标。
本文转载自公众号:本草墨源
文案:金言|排版:董乐轩
文献原文:10.1158/0008-5472.CAN-23-0025
文献链接:https://aacrjournals.org/cancerres/article/83/21/3577/729704/Matrix-Stiffness-Triggers-Lipid-Metabolic-Cross
关于赛箔生物
赛箔生物是一家专注于生物制造产品和服务的科创企业。产品线包括生物3D打印机、组织解离仪器、动态培养装置等先进设备,不同种类生物材料,体外检测组织以及再生组织产品。并已基于这些产品开发出了一系列精准的检测评价方法及服务,实现了从设备到产品到服务的全面覆盖。
在肿瘤相关领域,赛箔采用生物3D打印技术成功构建了数百例与患者组织高度一致的肿瘤微组织。这些组织可用于药效评价、机制研究,涵盖了十余个癌种,包括高发肿瘤、难治肿瘤、妇科肿瘤和儿童肿瘤,培养成功率超过了90%。临床客户只需1-2周即可获得准确的药敏检测结果,为治疗赢取宝贵时间。
在皮肤相关领域,赛箔开展了围绕细胞和3D组织的创新性研究,开发了皮肤相关体外测试模型及方法,为化妆品、透皮制剂等产品的安全性和功效评价提供专业可靠的服务。
