《Nature》:SEMA4F介导神经元活性驱动神经胶质瘤的发展

神经胶质瘤是一种常见的颅内侵袭性肿瘤,治疗后易复发,且往往复发在手术边缘外或远离原发肿瘤的部位。近日,美国贝勒医学院Benjamin Deneen团队发表在顶级期刊Nature(IF=64.8)上发表一项题为“Remote neuronal activity drives glioma progression through SEMA4F”的研究,该团队报道了位于原发性胶质母细胞瘤(GBM)的大脑胼胝体投射神经元亚群促进肿瘤的进展和浸润,同时揭示了SEMA4F参与该神经元亚群的活性进而调节神经胶质瘤进展的新机制。
1
研究背景
肿瘤微环境在恶性肿瘤中发挥重要的作用,大量研究证实神经元作为肿瘤微环境的关键组成部分,能够促进肿瘤的发生发展。GBM是一种极具侵袭性和致命性的脑肿瘤,具有高增殖率和向周围脑实质广泛浸润的特点。近年来关于GBM的研究强调了肿瘤和神经元之间的双向信号调节,从而导致增殖、突触整合和大脑过度活跃的恶性循环。然而,驱动这一现象的神经元构筑和其潜在分子机制尚未完全清楚。
2
研究结果
首先,为了研究神经元的远程刺激是否会促进低级别胶质瘤(LGG)向高级别胶质瘤(HGG)转化,作者使用了基于RCAS/Ntva系统的LGG小鼠模型,在小鼠龄第5天时在对侧皮层注射化学遗传学病毒,使神经元特异性表达hM3Dq,第20天小鼠给予氯氮平N-氧化物(CNO)并持续2个月以激活对侧皮层神经元。结果显示CNO处理的小鼠中位总生存期明显减少,Ki67表达增加,表明远离原发性LGG区域的神经元活性增强可以促进HGG的进展。在基于CRISPR-Cas9的子宫电穿孔(IUE)模型中,观察到激活远离原发肿瘤大脑区域的神经元促进了肿瘤通过胼胝体向对侧半球的浸润。

远离原发肿瘤的神经元活性增强促进肿瘤的发生
接下来为了研究对侧皮层促神经元促进神经胶质瘤浸润的必要性,作者选择在刺激对侧神经元时切断胼胝体的连接,结果显示,与未切断胼胝体给予CNO的小鼠比较,切断后胶质瘤的浸润和Ki67的表达均降低,表明完整的胼胝体对于对侧神经元促进神经胶质瘤的进展是必要的。由于胼胝体投射神经元(CPNs)的轴突沿胼胝体横跨皮层半球,为了确定CPNs是否能够促进肿瘤的发展,作者使用特异性标记CPNs的Rasgrf2-dCre转基因小鼠结合化学遗传学病毒进行验证。结果显示,CNO选择性激活对侧皮层表达Rasgrf2的神经元可促进肿瘤浸润和Ki67表达。总之,这些数据表明,原发肿瘤对侧的CPNs在驱动肿瘤发展中起关键作用。

胼胝体投射神经元促进神经胶质瘤的形成
然后,作者对在对侧神经元激活时的P50神经胶质瘤进行单细胞RNA测序(scRNA-seq)分析,并使用绿色荧光蛋白(GFP)标记肿瘤细胞,以区分宿主微环境群体和肿瘤群体。结果显示,在神经元活性增强时,免疫微环境发生了广泛的变化,肿瘤细胞成分也发生了变化。结合空间转录组学分析,发现该神经元刺激驱动了位于原发肿瘤对侧的浸润性肿瘤细胞的产生,同时这些细胞群中富含与轴突引导相关的基因。

神经元活性依赖浸润性胶质瘤群体的鉴定
作者进一步研究了上述轴突引导的基因在浸润性胶质瘤群体中的作用,通过生成基于Piggybac的43个轴突引导基因条形码文库进行过表达筛选,结合barcode测序分析和IVY-GAP数据库评估,最终确定Semaphorin-4F (SEMA4F)是神经胶质瘤发展的关键调节因子。通过IUE-HGG模型结合基于CRISPR-Cas9的功能缺失型突变(LOF)和功能获得型突变(GOF)实验确定SEMA4F在胶质瘤发生和浸润中的作用。

体内筛选表明SEMA4F是胶质瘤发展的关键驱动因子
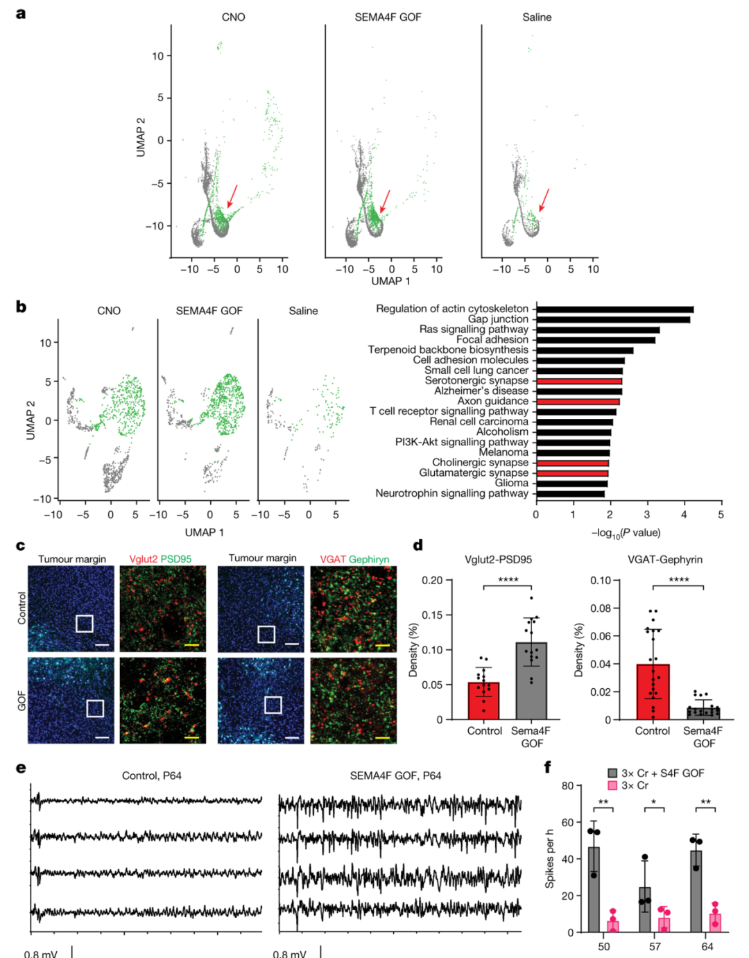
最后,作者对P50的SEMA4F GOF肿瘤进行scRNA测序,同时与神经元刺激驱动的scRNA测序数据集进行交叉比较,结果显示SEMA4F能够产生活性依赖的浸润性胶质瘤群体。进一步研究发现小鼠SEMA4F GOF肿瘤中抑制性突触(VGAT/Gephryin)减少,兴奋性突触(Vglut2/PSD95)增加。通过对携带SEMA4F GOF肿瘤的小鼠进行连续脑电图(EEG)检查,发现与携带对照肿瘤的小鼠相比,携带SEMA4F GOF肿瘤的小鼠表现出以峰值增加为特征的大脑网络活动活跃。这些结果表明,SEMA4F通过重塑肿瘤附近的突触来传播与神经元的双向信号,使大脑网络活动过度活跃。
SEMA4F促进肿瘤附近突触重塑和大脑网络活动过度活跃

3
结论
在这项研究中,作者发现远离原发性神经胶质瘤的胼胝体投射神经元群的激活可以驱动肿瘤的发展及SEMA4F可促进神经元活性依赖性浸润细胞群的产生,并通过重塑肿瘤附近的突触来传播与神经元的双向信号,使大脑网络活动过度活跃。这为肿瘤-神经元之间相互作用的本质提供了新的见解。
文案:李小慧|排版:沈巍豪
DOI:10.1038/s41586-023-06267-2
文献链接:https://www.nature.com/articles/s41586-023-06267-2
关于赛箔生物
赛箔生物是一家专注于生物制造产品和服务的科创企业。产品线包括生物3D打印机、组织解离仪器、动态培养装置等先进设备,不同种类生物材料,体外检测组织以及再生组织产品。并已基于这些产品开发出了一系列精准的检测评价方法及服务,实现了从设备到产品到服务的全面覆盖。
在肿瘤相关领域,赛箔采用生物3D打印技术成功构建了数百例与患者组织高度一致的肿瘤微组织。这些组织可用于药效评价、机制研究,涵盖了十余个癌种,包括高发肿瘤、难治肿瘤、妇科肿瘤和儿童肿瘤,培养成功率超过了90%。临床客户只需1-2周即可获得准确的药敏检测结果,为治疗赢取宝贵时间。
在皮肤相关领域,赛箔开展了围绕细胞和3D组织的创新性研究,开发了皮肤相关体外测试模型及方法,为化妆品、透皮制剂等产品的安全性和功效评价提供专业可靠的服务。
