《Nature》:胶质瘤劫持神经元驱动肿瘤进展

在一项新的研究中,来自斯坦福大学Michelle Monje团队研究发现在某些脑瘤甚至可以劫持大脑可塑性的生物机制来驱动自身的生长。这一发现开辟了一个名为癌症神经科学(cancer neuroscience)的新医学领域。它为针对一些最致命的癌症提供了新的机会,包括几乎总是致命的脑肿瘤。他们对美国食品药品管理局(FDA)批准的用于治疗癫痫等其他神经系统疾病的药物的癌症治疗潜力感到好奇。事实证明,有几种此类药物会干扰促进某些癌症产生的神经信号。相关研究结果于2023年11月1日在线发表在Nature期刊上,论文标题为“Glioma synapses recruit mechanisms of adaptive plasticity”。
研究背景
胶质瘤,包括胶质母细胞瘤和弥漫性中线胶质瘤,是儿童和成人中最常见和最致命的原发性脑肿瘤。胶质瘤的发展(发生、生长和侵袭)是通过与神经元之间的相互作用来调控的。中枢神经系统在肿瘤的发展过程中的作用越来越受到重视。在胶质瘤中,神经元活动通过旁分泌信号因子,如神经连接蛋白3和脑源性神经营养因子(BDNF),以及由AMPA受体介导的神经元与肿瘤之间形成的突触的电生理功能以驱动肿瘤的进展。然而,驱动这一过程的调节方式和相关机制尚未完全清楚。
研究结果
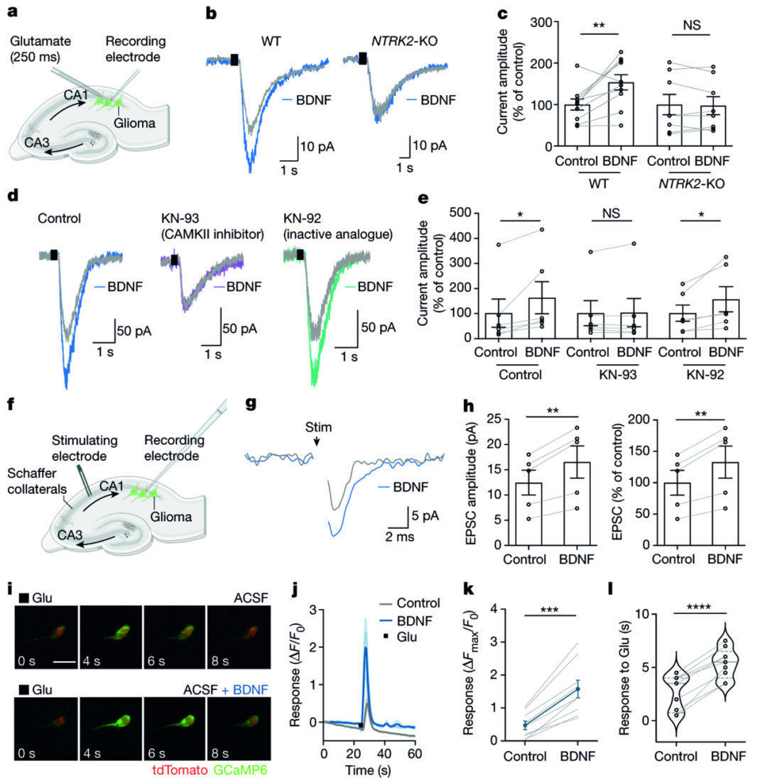
首先,作者发现不同于成人胶质母细胞瘤,小儿高级别胶质瘤(DMG)低表达BDNF,而其受体TrkB高表达。因此,作者选择BDNF-TMKI基因工程小鼠(该小鼠缺乏神经元活动诱导的BDNF分泌到肿瘤微环境中)以研究BDNF对肿瘤发展的作用。作者利用BDNF-TMK小鼠接受异种移植,结合光遗传学技术在深皮层投射神经元表达ChR2,结果显示蓝光激活神经元活性后BDNF野生型小鼠肿瘤增殖增加,在缺乏活性调节的BDNF表达和分泌的BDNF-TMKI小鼠中皮质投射神经元活性对胶质瘤增殖的影响明显减弱。鉴于在短期内活动调节的BDNF对神经元活动的增殖的影响,作者探讨了活性调节的BDNF对BDNF野生型和接受异种移植的BDNF-TMKI小鼠存活的影响,结果发现BDNFf-TMKI小鼠有生存优势。BDNF通过TrkB(由NTRK2编码)受体作用于神经胶质瘤是小儿胶质瘤细胞应答的关键神经营养因子。作者进一步验证遗传或药理学阻断TrkB的作用是否阻断胶质瘤的生长。结果显示,与异种移植的同窝对照相比,特异性敲除NTRK2的异种移植小鼠总体存活率增加。作者接下来发现恩曲替尼(作用于NTRK)能够降低NTRK-KO小鼠异种移植的增殖率。作者进一步在体外实验中发现BDNF-TrkB信号在神经元与NTRK2共培养导致神经元诱导的增殖生成显著减少,将胶质瘤细胞的增殖率从60%左右降低到30%左右。单细胞转录组测序结果表明NTRK2的表达或与参与轴突引导和神经元投射形态发生的基因有关。

活动调节的BDNF促进胶质瘤进展
其次,作者利用全细胞膜片钳记录异种移植到海马细胞的电生理特性,河豚毒素能够阻断神经元的动作电位,AMPAR阻断剂NBQX可以阻断内向电流,而NMDAR抑制剂AP-5或谷氨酸转运蛋白抑制剂TBOA则不能。脑切片灌流BDNF增加了谷氨酸诱发电流的振幅,表明胶质瘤细胞TrkB活化介导谷氨酸诱发电流振幅变化。与异种移植的NTRK2野生型胶质瘤相比,NTRK2敲除可以阻止BDNF的谷氨酸诱发的内向电流振幅的增加细胞。BDNF通过CAMKII调节突触强度,而CAMKII抑制剂KN-93阻断BDNF的作用神经胶质瘤上谷氨酸能电流振幅大,而无活性类似物KN-92则没有,这些结果表明BDNF-TrkB信号通路调节神经胶质瘤细胞中谷氨酸诱发电流的强度。为了测试BDNF对神经元到胶质瘤突触电流的影响,轴突传入刺激神经胶质瘤细胞的海马CA1区,约10%的异种移植胶质瘤细胞中产生EPSCs, 暴露于BDNF后,胶质瘤EPSCs的振幅增加。作者进一步对异种移植的细胞进行钙成像,细胞特异性表达基因编码的钙指示剂GCaMP6s,局部使用谷氨酸诱导胶质瘤细胞钙活动改变。在两种不同的小儿胶质瘤模型中,BDNF暴露使谷氨酸诱发的钙活动增加。这一现象被AMPA受体阻断剂NBQX阻断。

BDNF-TrkB信号传导增加神经胶质瘤细胞中谷氨酸能电流的振幅
作者发现在健康神经元中,BDNF-TrkB信号会增加AMPA受体通过CAMKII传递到突触后膜。以上研究表明BDNF增加AMPA受体介导的神经元电活动和钙活动。接下来作者研究BDNF对胶质瘤细胞中AMPA受体转运到细胞膜的影响。胶质瘤细胞表达GluA2, GluA3和GluA4 这些AMPA受体亚基。在BDNF暴露下,这些亚基在细胞膜上的水平均有所增加。在研究AMPA受体升高的时间过程其细胞膜上的亚基水平时发现GluA4水平在BDNF暴露5分钟时增加,在15分钟达到高峰,并在30分钟后仍保持升高。为了进一步研究GluA2亚基的运输情况,作者将胶质瘤细胞和神经元共培养,同时对胶质瘤细胞标记PH敏感的GFP (pHluorin)和表达PSD95的RFP,同时对细胞中GluA2 AMPA进行高分辨率共聚焦实时成像。在此基础上,作者生成了一个标有氟的钙渗透异构体(GluA2(Q))。当亚基的N端从运输囊泡内的酸性pH值移动到细胞膜外的中性pH值时,感受到PH变化时会发出荧光。为了验证这个策略,作者确认了这种接触表达GluA2(Q) -SEP和PSD95-RFP的胶质瘤细胞的酸性培养基(pH 5.5)时荧光信号淬灭,表明突触后AMPA受体荧光信号的主要来源来自质膜结合的GluA2。结果表明BDNF暴露会导致增加胶质瘤细胞突触后GluA2水平的变化,这与谷氨酸诱发电流的变化一致。总之,这些发现表明BDNF-TrkB信号增加AMPA受体亚基向细胞膜的运输,进而导致上述谷氨酸诱发电流的增加。

BDNF调节AMPA受体到胶质瘤突触后膜的运输
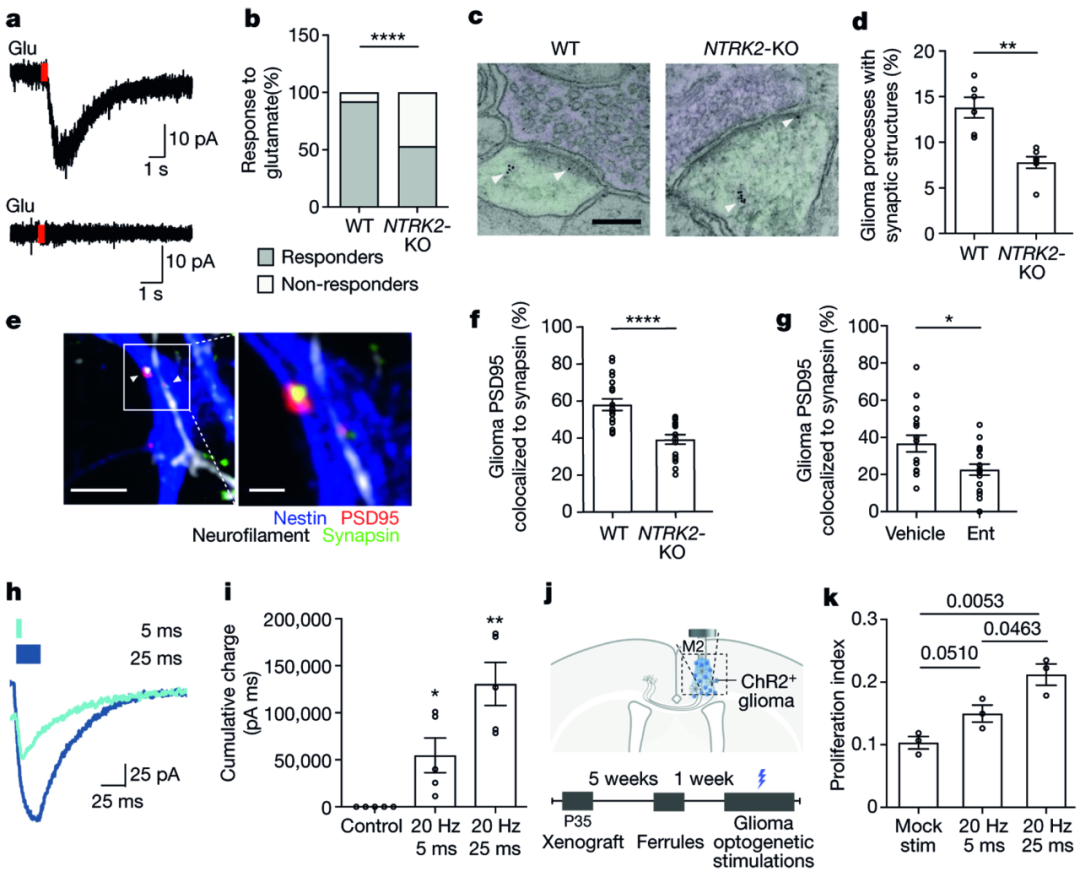
最后,为了验证神经胶质瘤细胞NTRK2的缺失是否会改变恶性突触链接的程度,作者利用膜片钳观察与其他异种移植的胶质瘤细胞在谷氨酸存在时表现出对内向电流的响应比较,NTRK2-KO肿瘤细胞对谷氨酸有反应谷的细胞较少。为了研究BDNF-TrkB信号是否调节神经元到胶质瘤突触连接的数量,作者利用免疫电镜观察野生型小鼠大脑和NTRK2-KO患者来源的异种胶质瘤,结果发现与野生型比较,在NTRK2-KO中有较少的神经元到胶质瘤的突触结构。为了进一步研究BDNF-TrkB信号调节是否会延迟神经元到胶质瘤突触连接的数量,作者将表达或不表达NTRK2表达的胶质瘤细胞同时用RFP标记PSD95与神经元进行共培养,并对神经元到胶质瘤突触点进行量化。与NTRK2野生型相比胶质瘤细胞,NTRK2-KO胶质瘤的共培养细胞表现出较少的突触结构。接下来,作者验证了去极化的电流是否促进癌细胞增殖,利用光遗传学技术在胶质瘤细胞表达蓝光敏感阳离子通道ChR2,通过不同的蓝光持续时间脉冲控制胶质瘤细胞膜去极化的振幅来模拟不同程度的突触强度。光脉冲宽度为5 ms或25 ms时,胶质瘤细胞膜去极化幅度随光脉冲持续时间的增加而增加。以恒定的频率和不同的光脉冲宽度模拟不同的突触强度,表达ChR2的胶质瘤异种移植物的体内去极化,表明胶质瘤的增殖速率随胶质瘤膜去极化程度的增加而增加。以上数据表明胶质瘤与神经元之间形成的恶性突触对肿瘤发展的影响。

神经元-胶质瘤连接的可塑性及其突触强度增加的功能效应
研究结论
在这项研究中,作者发现了神经元和肿瘤细胞之间交流的密切联系,尤其是在神经胶质瘤中肿瘤细胞与神经元之间形成突触,并利用BDNF-TrkB传导促进恶性突触的可塑性增强进而推动胶质瘤的发展。这种胶质瘤劫持神经可塑性的过程,以复杂和动态的方式融入神经网络,反映神经元活动依赖性劫持的适应性可塑性机制。这一发现是理解和准确认识胶质瘤的神经回路机制及对胶质瘤的有效治疗来说是至关重要的。
文案:李小慧|排版:沈巍豪
文献原文:10.1038/s41586-023-06678-1
文献链接:https://www.nature.com/articles/s41586-023-06678-1
关于赛箔生物
赛箔生物是一家专注于生物制造产品和服务的科创企业。产品线包括生物3D打印机、组织解离仪器、动态培养装置等先进设备,不同种类生物材料,体外检测组织以及再生组织产品。并已基于这些产品开发出了一系列精准的检测评价方法及服务,实现了从设备到产品到服务的全面覆盖。
在肿瘤相关领域,赛箔采用生物3D打印技术成功构建了数百例与患者组织高度一致的肿瘤微组织。这些组织可用于药效评价、机制研究,涵盖了十余个癌种,包括高发肿瘤、难治肿瘤、妇科肿瘤和儿童肿瘤,培养成功率超过了90%。临床客户只需1-2周即可获得准确的药敏检测结果,为治疗赢取宝贵时间。
在皮肤相关领域,赛箔开展了围绕细胞和3D组织的创新性研究,开发了皮肤相关体外测试模型及方法,为化妆品、透皮制剂等产品的安全性和功效评价提供专业可靠的服务。
