《Nature》:胶质母细胞瘤重塑人类神经回路进而降低生存率

美国加州大学旧金山分校Shawn L. Hervey-Jumper团队发表在Nature上的“Glioblastoma remodelling of human neural circuits decreases survival”。该团队报道了胶质母细胞瘤中肿瘤细胞分泌的突触因子TSP1有助于神经元和肿瘤细胞之间的相互作用,同时揭示了胶质瘤重塑功能性神经回路进而影响宿主的认知能力的新机制。
研究背景
恶性脑肿瘤,如胶质母细胞瘤,通过突触整合到神经回路。大量研究已证明神经元和胶质瘤肿瘤细胞之间的双向相互作用,神经元活性通过旁分泌信号通路(神经连接蛋白-3和脑源性神经营养因子)和AMPA受体介导的电化学突触促进胶质瘤的生长。同样,胶质母细胞瘤的肿瘤细胞通过分泌非突触谷氨酸和突触生成因诱导神经元过度兴奋。然而,胶质瘤诱导的神经元变化是如何注入认知基础的神经回路中,同时这些相互作用是否会影响患者的生存尚不清楚。
研究结果
胶质母细胞瘤和其他高级胶质瘤与中枢神经系统之间的相互作用会引起神经元和神经网络的变化。为了研究胶质母细胞瘤浸润大脑皮层时与认知任务相关的特异性神经元的活动,作者选择在外侧前额皮质(LPFC)有肿瘤的成年患者,将皮质电图(ECoG)电极置于肿瘤浸润和外观正常的皮质上,在70-110 Hz之间的ECoG信号显示了肿瘤电极和非肿瘤电极之间明显的频率分离。作者对电极阵列的肿瘤浸润皮层进行记录,发现肿瘤会重塑浸润的皮质区域包括通常不涉及语言产生的皮质区域。
接下来为了检查神经活动的强度是否不同于在肿瘤影响的皮层中语言区。作者进一步配对肿瘤浸润和正常的皮层,显示浸润的胶质母细胞瘤在言语产生过程中高γ
波段范围功率(HGp)增加,与皮层神经元兴奋性一致。同时,作者使用逻辑回归分类筛选器区分低频和高频单词试验条件,发现肿瘤区域解码复杂单词能力低于正常区域。以上数据表明胶质母细胞瘤对神经元反应的影响,暗示语言功能区的功能重构。

图1 高级别神经胶质瘤重塑远程功能神经回路
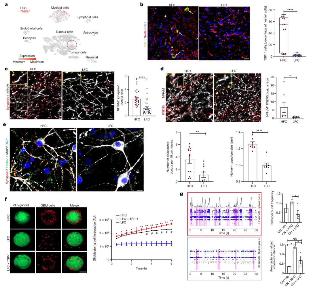
在证明了神经胶质瘤重塑神经回路后,作者接下来研究特定分子定义的胶质瘤细胞亚群是否影响肿瘤的功能整合进入神经回路。使用脑磁图(MEG)发现原发胶质母细胞瘤患者胶质瘤浸润脑内的神经元振荡,肿瘤内部的功能连接区域存在显著差异是由于胶质瘤细胞亚群的变化所导致的。为了研究功能连接,作者进行大量的单细胞RNA测序(RNA-seq)分析显示参与神经回路组装的基因在高功能连接性(high functional connectivity, HFC)肿瘤区域上调,包括NTNG1,SYNPO,和THBS1。进一步单细胞测序分析胶质瘤HFC和LFC肿瘤区域的样本,发现2.44%的肿瘤细胞表达THBS1, 与LFC肿瘤细胞相比,HFC肿瘤细胞表达THBS1水平更高。在LFC区域样本中,THBS1表达主要来源于非肿瘤星形胶质细胞群,在HFC区域内,除了星形胶质细胞和髓细胞外,高级别胶质瘤细胞还表达THBS1,这可能促进了所观察到的神经回路重构。作者进一步研究发现HFC区域的胶质瘤细胞与神经元之间的突触连接增加,体现在突触前synapsin-1和突触后PSD95共定位增加。作者将来自HFC和LFC肿瘤的高级胶质瘤细区域的肿瘤细胞与海马神经元共培养,验证肿瘤细胞THBS1高表达和低表达对神经元突触连接的影响。实验结果表明HFC区域的胶质瘤细胞促进了突触的形成和神经元的整合。

图2 肿瘤浸润的神经回路表现出表达突触因子的胶质瘤细胞为特征的突触重塑区域
胶质瘤表现出肿瘤内的异质性,同时肿瘤细胞亚群扮演着特殊的角色。上述来自人类的数据表明正常脑回路的胶质母细胞瘤中功能整合的局部异质性,并提示在HFC的肿瘤内区域存在肿瘤亚群突触连接的发生。作者进一步检测高表达THBS1的HFC胶质瘤细胞浸润小鼠脑中的突触表达。将RFP标记的HFC或LFC胶质瘤细胞进行立体定向异种移植进入小鼠海马CA1区,经过一段时间后植入和生长,免疫电镜分析确定了在HFC胶质瘤异种移植组中,突触数量(神经元到神经元和神经元到胶质瘤)明显高于异种LFC胶质瘤移植,证实HFC区域的胶质瘤细胞具有更大的突触潜力。
神经元促进胶质瘤细胞的增殖。作者假设HFC细胞可能代表胶质母细胞瘤中的一个细胞亚群,受神经元因子的差异调节。对来自HFC和LFC区域的原发性患者活检Ki67增殖标志物染色检测发现HFC区域Ki67增加。进一步检测发现,与原代LFC相比,HFC细胞在神经元因子的作用下其增殖速率显著增加。此外,HFC细胞还表现出增加的球体侵袭面积、肿瘤微管延长,肿瘤细胞呈长突状。原代患者来源的HFC细胞进通过转染THBS1的短发夹RNA (shRNA)以敲除TSP-1,与对照组比较,抑制HFC细胞中THBS1的表达能够降低肿瘤微管数量。
作者进一步研究了对原位异种移植患者来源的HFC或LFC胶质瘤细胞的小鼠生存期。与LFC肿瘤细胞异种移植的小鼠生存率比较,携带HFC的肿瘤细胞的小鼠表现出更大的肿瘤负荷和较短的存活率。这些结果表明,在功能连接的肿瘤内区域对神经元信号有差异反应的肿瘤细胞亚群表现出增殖、侵入和生存方面的负面影响。

图3 高级胶质瘤与HFC大脑区域表现出双向相互作用
最后,作者研究了肿瘤与内在功能连接对患者生存和认知的影响。首先,我们验证了关于
神经胶质瘤表现出增强的功能连接可能更多鉴于神经元活动对肿瘤具有侵略性的强大影响的假设。作者对新诊断为胶质母细胞瘤的患者进行人类生存分析。在控制已知的与生存相关因素(年龄,肿瘤体积,化疗情况)后,使用MEG技术在肿瘤浸润的大脑中测量神经振荡和功能连通性。生存分析显示,具有功能连接功的患者的总生存期为71周,没有功能连接的参与者总体存活率为123周,表明了肿瘤生存率与功能连接之间成反比关系。为了确定临床相关的生存风险组,作者接下来使用partDSA算法进行递归分区生存分析。在在这个分析中,同时控制了重要的预后变量,如MGMT启动子甲基化状态。结果显示连接程度成为最重要的变量之一,与其他预后变量一起影响总体生存风险。接下来作者检查了患者血清TSP-1水平与肿瘤内功能连接性呈显著正相关。同时,肿瘤内功能连接与语言认知表现之间呈反比关系。这些发现提示胶质母细胞瘤的神经回路功能整合对认知和生存有负面影响。
鉴于加巴喷丁(GBP)作用于TSP-1受体α2δ-1 的调节剂,作者进一步研究GBP对神经元活动驱动胶质瘤生长的影响。在神经胶质瘤与神经元共培养中,GBP处理的共培养体系中,细胞的突发活动和同步网络突发显著减少。在使用shRNA逆转THBS1或使用GBP治疗的主要患者来源的HFC细胞GBP,不影响其单独生长的增殖培养,证实GBP没有肿瘤细胞的内在影响。相比之下,遗传或药物靶向TSP-1能够显著减少与神经元共培养的HFC胶质瘤细胞增殖。在HFC患者来源异种移植小鼠模型中,GBP处理导致胶质瘤增殖Ki67显著降低。结果提供了GBP作为治疗TSP-1调节的胶质瘤发展的潜在策略的初步证据。

图4 高级别胶质瘤患者的功能连接性与生存率和TSP-1相关
研究结论
胶质瘤的肿瘤细胞与神经系统相互作用。浸润大脑的胶质瘤与大脑中的神经元形成突触连接,劫持并重塑神经回路,这一过程促进了肿瘤的生长和发展,同时损害了患者的认知能力,由此揭示了恶性胶质瘤细胞与神经元之间的相互作用及其对患者认知和生存影响的新见解。
文案:李小慧|排版:沈巍豪
文献原文:10.1038/s41586-023-06036-1
文献链接:https://www.nature.com/articles/s41586-023-06036-1
关于赛箔生物
赛箔生物是一家专注于生物制造产品和服务的科创企业。产品线包括生物3D打印机、组织解离仪器、动态培养装置等先进设备,不同种类生物材料,体外检测组织以及再生组织产品。并已基于这些产品开发出了一系列精准的检测评价方法及服务,实现了从设备到产品到服务的全面覆盖。
在肿瘤相关领域,赛箔采用生物3D打印技术成功构建了数百例与患者组织高度一致的肿瘤微组织。这些组织可用于药效评价、机制研究,涵盖了十余个癌种,包括高发肿瘤、难治肿瘤、妇科肿瘤和儿童肿瘤,培养成功率超过了90%。临床客户只需1-2周即可获得准确的药敏检测结果,为治疗赢取宝贵时间。
在皮肤相关领域,赛箔开展了围绕细胞和3D组织的创新性研究,开发了皮肤相关体外测试模型及方法,为化妆品、透皮制剂等产品的安全性和功效评价提供专业可靠的服务。
