《Drug Delivery》:骨缺损修复新方案!牛奶来源 sEV 搭载淫羊藿苷高效成骨

背景
骨缺损修复一直是骨科、口腔科临床面临的难题,创伤、感染、肿瘤等因素导致的骨组织损伤,常因修复效率低、愈合周期长影响患者生活质量。淫羊藿苷(ICA)作为传统中药活性成分,已被证实具有促骨形成、抑炎症的作用,但生物利用度仅 41.58%,严重限制其临床应用。大连医科大学团队在《Drug Delivery》发表研究成果,提出 “牛奶来源小细胞外囊泡(sEV)搭载淫羊藿苷(sEV-ICA)” 的纳米治疗策略。该策略不仅解决了 ICA 生物利用度低的痛点,还通过激活 STAT5a/GJA1 信号通路,显著提升骨缺损修复效果,为临床骨修复提供了新的天然纳米递送系统。

核心问题
淫羊藿苷(ICA)的骨修复潜力早已被证实,但其自身特性问题,导致可转化率低。
生物利用度低:ICA 疏水性强,体内吸收差,血浆和组织中药物浓度低,难以发挥有效疗效。
传统递送系统缺陷:现有纳米载体(如脂质体、聚合物纳米粒)存在生物相容性风险、制备成本高、规模化生产难等问题。
骨修复需求特殊:骨缺损部位需药物长期缓释,同时要求递送系统兼具生物安全性和骨诱导活性,传统载体难以兼顾。
然而牛奶来源 sEV 的出现恰好弥补这些短板。作为天然内源性纳米载体,它具有成本低、生物相容性好、稳定性强、可跨物种递送等优势,且本身就具有一定的促骨形成活性,是理想的药物递送平台。

研究方案
牛奶来源 sEV 的分离与 sEV-ICA 的构建
研究团队通过差速超速离心法从健康牛乳中分离 sEV,经鉴定后采用共孵育法(ICA 与 sEV 按 1:9 比例,22℃孵育 24h)制备 sEV-ICA,关键特性如下:
sEV 鉴定符合标准:Western blot 显示 sEV 表达 CD63、CD81、ALIX 等标志性蛋白,不表达微囊泡标志物 CD40。TEM 观察到典型脂质双层结构,粒径 30-150nm。NTA 检测平均粒径 116.8nm,浓度 6.9×10⁶ particles/mL。
sEV-ICA 特性稳定:负载 ICA 后,sEV 仍保持脂质双层结构,平均粒径仅轻微增加至 124.3nm。HPLC 检测药物负载率为 5%-8%,且在 GelMA 水凝胶中可实现长期缓释。

sev和sev-ICA的准备和识别 (Xinxin et al ., 2023)
体外实验
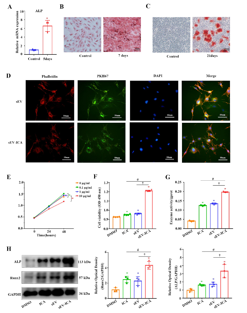
以 MC3T3-E1 前成骨细胞为模型,评估 sEV-ICA 的体外成骨活性:
提升细胞摄取效率:PKH67 标记实验显示,sEV 和 sEV-ICA 可被 MC3T3-E1 细胞高效摄取,均匀分布于细胞质中。
促进细胞增殖:CCK-8 实验表明,0.1μg/mL ICA 为最佳浓度,sEV-ICA 组细胞增殖活性显著高于单独 ICA 组和 sEV 组。
增强成骨分化:诱导 5 天后,sEV-ICA 组 ALP mRNA 表达显著升高。7 天 ALP 染色、21 天茜素红染色结果显示,sEV-ICA 组碱性磷酸酶活性和钙化结节形成量均显著优于其他组。Western blot 验证,成骨标志物 ALP、Runx2 表达水平在 sEV-ICA 组显著上调。

sev-ICA促进成骨细胞的增殖和分化 (Xinxin et al ., 2023)
体内实验
构建 C57BL/6 小鼠 1.5×1.5mm 颅骨缺损模型,将 sEV-ICA 负载于 GelMA 水凝胶植入缺损部位,2 周后评估修复效果:
缺损闭合效果显著:sEV-ICA 组颅骨缺损几乎完全闭合,而 PBS 组、单独 ICA 组、单独 sEV 组仍有明显缺损。
新生骨组织丰富:HE 染色显示 sEV-ICA 组有大量新生骨形成,组织排列更规整。
成骨标志物高表达:免疫组化结果显示,sEV-ICA 组骨形态发生蛋白 2(BMP2)阳性细胞数显著高于其他组,进一步证实成骨活性增强。

sev-ICA促进小鼠顱骨缺陷的骨修复 (Xinxin et al ., 2023)
机制解析
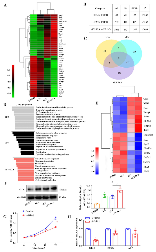
通过转录组测序和分子实验,揭示 sEV-ICA 的成骨机制:
差异基因筛选:RNA-seq 显示,sEV-ICA 组与对照组相比有 554 个差异表达基因,其中成骨相关基因 GJA1(间隙连接蛋白 43)表达显著上调。
GJA1 的关键作用:敲低 GJA1 后,MC3T3-E1 细胞增殖活性下降,ALP、Runx2 等成骨标志物表达降低,证实 GJA1 是成骨关键基因。
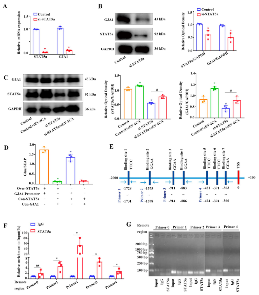
STAT5a 直接调控 GJA1 转录:生物信息学预测 STAT5a 可结合 GJA1 启动子;ChIP 实验和荧光素酶报告基因实验证实,STAT5a 直接结合 GJA1 启动子区域,激活其转录。sEV-ICA 可上调 STAT5a 表达,进而促进 GJA1 表达,最终增强成骨。

mC3T3-E1细胞上sev-ICA的转录组分析 (Xinxin et al ., 2023)

sev-ICA促进STAT5a与GJA1启动子的结合,并加强GJA1的表达 (Xinxin et al ., 2023)

技术优势与临床价值
递送系统天然安全:牛奶来源 sEV 成本低、易规模化制备,生物相容性好,无免疫原性风险,解决传统载体的安全性顾虑。
疗效显著提升:sEV-ICA 在体内外均显著优于单独 ICA 和 sEV,且能实现药物缓释,延长作用时间。
机制明确可追溯:首次证实 sEV-ICA 通过 STAT5a/GJA1 通路促进成骨,为后续优化提供分子靶点。
临床转化潜力大:GelMA 水凝胶作为载体可适配不规则骨缺损,且牛奶 sEV 和 ICA 均具有良好的临床应用基础,易推进转化。
总结
该研究成功构建了牛奶来源 sEV 搭载淫羊藿苷的纳米治疗系统,既解决了 ICA 生物利用度低的问题,又借助 sEV 的天然优势提升了生物安全性和成骨活性。通过激活 STAT5a/GJA1 信号通路,sEV-ICA 在小鼠颅骨缺损模型中实现高效骨修复,为临床骨缺损治疗提供了 “天然载体 + 中药活性成分” 的创新方案,有望推动中药纳米制剂在骨组织工程中的应用。
关于赛箔生物
赛箔(上海)智能科技有限公司是一家专注于研发生物制造技术和组织工程产品的高新技术企业,成立于2021年2月。自主研发多种已经获得国家发明专利授权的生物3D打印技术和装备、生物材料、体外细胞和组织培养技术、组织处理和培养装置。基于核心技术开发多种器官组织模型和相应的检测评价服务,为基础研究、新药研发、精准医疗、再生医学等领域提供生物3D打印全产业链解决方案,实现了从设备到产品到服务的全面覆盖。
在肿瘤相关领域,赛箔与合作者共同研发基于生物3D打印技术构建的肿瘤微组织(PDT),涵盖十余个癌种,包括高发肿瘤、难治肿瘤、妇科肿瘤和儿童肿瘤,培养成功率超过了90%。通过近千例样本研究,证实PDT与患者组织具有高度一致的分子特征和药物敏感性,1-2周即可获得准确的药敏检测结果,为治疗赢取宝贵时间,并且可为新药研发企业提供药效评价、入组标准建立、适应症筛选等服务。在再生相关领域,赛箔已建立多种3D组织工程皮肤,包括表皮模型、全层皮肤模型、黑素皮肤模型等,并相应开发多种体外功效测试方法。

肺癌

宫颈癌

结直肠癌

卵巢癌

脑胶质瘤

神经母细胞瘤

黑色素皮肤模型

全层皮肤模型

表皮模型
