《Nature Biotechnology》:突破类器官培养瓶颈!肠道类器官在胶原凝胶中高效生长,推动临床转化

背景
类器官作为 “微型器官”,在药物筛选、疾病建模和临床移植中潜力巨大。但当前主流培养体系依赖的 Matrigel(基底膜提取物)存在诸多局限 —— 来源异源(小鼠肿瘤提取)、成分不明、批次差异大,且无临床级产品,严重阻碍类器官向临床应用转化。
近日,荷兰Hans Clevers团队在《Nature Biotechnology》发表重磅研究,提出 “单链整合素激活抗体 scTS2/16 + 胶原 I 水凝胶” 的解决方案:前者可激活类器官表面的 β1 整合素,后者为临床级明确成分材料。两者协同作用,不仅让胃肠道类器官在胶原凝胶中产量提升 6-7 倍,还解决了 Matrigel 依赖问题。
原文链接:https://doi.org/10.1038/s41587-025-02874-8

临床问题
自 2009 年 Hans Clevers 团队建立肠道类器官培养技术以来,Matrigel 一直是类器官生长的 “标配”—— 它模拟基底膜,提供层粘连蛋白、IV 型胶原等 extracellular matrix(ECM)成分,通过与类器官表面的 β1 整合素结合,维持细胞极性和生长。但 Matrigel 的固有缺陷:
1.异源与安全风险:源于小鼠 Engelbreth-Holm-Swarm 肿瘤,可能携带小鼠蛋白或病原体,无法用于人体移植。
2.成分不可控:含多种未明确蛋白,批次间成分差异大,导致类器官培养稳定性差。
3.无临床级产品:目前无符合临床标准的 Matrigel,难以满足细胞治疗的 GMP 要求。
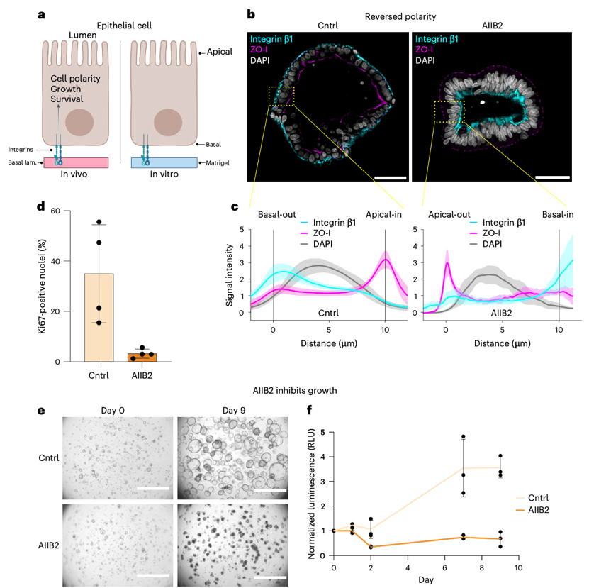
研究团队发现,类器官与 ECM 的相互作用核心依赖 β1 整合素 —— 抑制 β1 整合素(如使用抗体 AIIB2)会导致类器官极性反转、生长停滞,这提示:若能激活 β1 整合素功能,或可摆脱对 Matrigel 的依赖,改用成分明确的临床级 ECM 材料(如胶原 I)培养类器官。

体内和体外上皮细胞整合素功能示意图 (Wim B et al., 2025)

核心突破
将小鼠 TS2/16 抗体(可激活 β1 整合素)改造为单链抗体 scTS2/16,实现两大关键功能:
1.激活 β1 整合素,推动类器官在 Matrigel 中高效生长
scTS2/16 通过变构作用激活 β1 整合素,增强类器官与 ECM 的相互作用。提升细胞黏附能力:结肠类器官单细胞在 Matrigel 上的黏附量,在 2nM scTS2/16 作用下从 11×10⁵ RLU 提升至 22×10⁵ RLU,而抑制性抗体 AIIB2 会完全阻断黏附。促进类器官增殖与克隆形成:添加 5nM scTS2/16 后,结肠类器官 10 天内基因组 DNA 量提升 3 倍,单细胞克隆形成效率从 30×10³ RLU 提升至 330×10³ RLU。适用多种胃肠道类器官:胃、十二指肠、空肠、回肠、胰腺导管、胆管类器官在 scTS2/16 作用下,生长均显著提升,其中胰腺类器官产量提升 8.1 倍。

scFv TS2/16增强了BME中肠道细胞器的生长(Wim B et al., 2025)

胃肠道细胞器的BME生长由β1整合素介导 (Wim B et al., 2025)
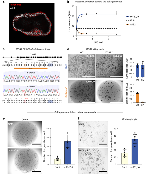
2. 突破胶原凝胶培养瓶颈,实现临床级材料适配
胶原 I 是临床常用的 ECM 材料(已用于组织修复),但单独使用时类器官生长效率极低。scTS2/16 通过激活 α2β1 整合素(胶原 I 受体),增强胶原黏附与生长:结肠类器官单细胞在胶原 I 上的黏附量,在 scTS2/16 作用下从 7.5×10⁵ RLU 提升至 22.5×10⁵ RLU。CRISPR 敲除 α2 整合素(ITGA2⁻/⁻)后,类器官无法在胶原中生长,证实 α2β1 整合素是关键。支持原代类器官培养:新鲜结肠活检组织在胶原 I+scTS2/16 中,类器官产量从平均 6 个 / 孔提升至 25 个 孔。胆管原代类器官产量提升 2 倍。
兼容 2D 长期培养:十二指肠类器官在胶原 I 包被的 Transwell 中,添加 scTS2/16 后连续传代 4 次,细胞总量提升 15 倍。空肠类器官传代 6 次后,仍能分化为肠上皮细胞、杯状细胞、潘氏细胞和肠内分泌细胞。

scTS2/16改善了PureCol EZ Gel中原发性细胞器的整合素α2β1介导的生长(Wim B et al., 2025)

肠道器官的长期二维生长和分化 (Wim B et al., 2025)

技术优势
1.高安全性与可及性:scTS2/16 可在大肠杆菌或 HEK293 细胞中高效表达(50ml 细菌培养可产 1mg,足够 7L 培养基使用),易制备临床级批次。
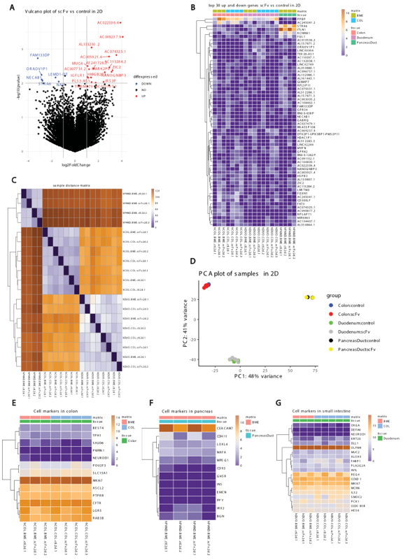
2.功能特异性:仅激活 β1 整合素,不改变类器官转录组 —— bulk RNA 测序显示,添加 scTS2/16 后,结肠、十二指肠、空肠类器官的基因表达无显著变化。

3D BME生长的肠道细胞器在有或没有TS2/16的情况下保持其转录程序 (Wim B et al., 2025)
3.兼容多种培养体系:无论 3D Matrigel、3D 胶原 I 还是 2D 胶原 I 培养,scTS2/16 均能提升类器官生长效率,适配不同研究与应用场景。

无论scTS2/16处理,在2D BME或PureCol EZgel中维持的十二指肠或结肠细胞器,以及在BME中培养的胰腺导管细胞,其转录谱没有变化(Wim B et al., 2025)

临床价值
1.解决临床级培养难题:胶原 I+scTS2/16 体系成分明确、可规模化生产,为类器官移植(如溃疡性结肠炎、放射性口干症)提供合规培养方案。
2.提升移植效率潜力:scTS2/16 激活的整合素可增强类器官与宿主组织的黏附,或能提升移植后的定植率。
3.拓展研究应用:2D 胶原 + scTS2/16 体系可用于类器官的长期扩增与分化研究,为药物筛选提供稳定的细胞模型。
总结
这项研究通过 “单链抗体激活整合素” 的创新思路,既解决了类器官培养对 Matrigel 的依赖,又为临床级类器官制备提供了可行方案。scTS2/16 的出现,不仅是类器官培养技术的突破,更让 “类器官临床应用” 从概念走向现实 。
未来,我们或许能看到基于胶原 + scTS2/16 培养的类器官,用于修复受损消化道组织,为患者带来新的治疗希望。
关于赛箔生物
赛箔(上海)智能科技有限公司是一家专注于研发生物制造技术和组织工程产品的高新技术企业,成立于2021年2月。自主研发多种已经获得国家发明专利授权的生物3D打印技术和装备、生物材料、体外细胞和组织培养技术、组织处理和培养装置。基于核心技术开发多种器官组织模型和相应的检测评价服务,为基础研究、新药研发、精准医疗、再生医学等领域提供生物3D打印全产业链解决方案,实现了从设备到产品到服务的全面覆盖。
在肿瘤相关领域,赛箔与合作者共同研发基于生物3D打印技术构建的肿瘤微组织(PDT),涵盖十余个癌种,包括高发肿瘤、难治肿瘤、妇科肿瘤和儿童肿瘤,培养成功率超过了90%。通过近千例样本研究,证实PDT与患者组织具有高度一致的分子特征和药物敏感性,1-2周即可获得准确的药敏检测结果,为治疗赢取宝贵时间,并且可为新药研发企业提供药效评价、入组标准建立、适应症筛选等服务。在再生相关领域,赛箔已建立多种3D组织工程皮肤,包括表皮模型、全层皮肤模型、黑素皮肤模型等,并相应开发多种体外功效测试方法。

肺癌

宫颈癌

结直肠癌

卵巢癌

脑胶质瘤

神经母细胞瘤

黑色素皮肤模型

全层皮肤模型

表皮模型
