《Science》:突破心衰治疗瓶颈,破解心肌细胞移植致心律失常难题

研究背景
心力衰竭是全球心血管疾病领域的 “头号杀手”,而人诱导多能干细胞来源心肌细胞(hiPSC-CMs)移植,被视为修复受损心肌的 “希望疗法”。然而,移植细胞易出现 “致心律失常自主性”—— 即细胞自主异常放电,可能引发致命性室性心律失常,成为临床转化的关键障碍。
近日,哈佛团队在《Science》发表题为“Flexible nanoelectronics reveal arrhythmogenesis in transplanted human cardiomyocytes”重磅研究,提出 “临床级自组装肽材料 RADA16 + 柔性网状纳米电子技术” 的组合方案:前者能推动移植心肌细胞向成年表型成熟,后者可精准捕捉细胞电生理信号。两者协同作用,不仅解决了移植细胞致心律失常问题,还为心脏细胞治疗的安全性评估提供了新工具。
临床痛点
hiPSC-CMs 移植虽能补充受损心肌细胞,但现有技术存在两大核心问题:
1.细胞成熟度不足:体外分化的 hiPSC-CMs 呈胎儿样表型 —— 肌节排列紊乱、成年型肌球蛋白重链表达不足,导致其功能与天然心肌细胞差异大;
2.致心律失常风险高:移植细胞易出现自主放电(致心律失常自主性),在大型动物模型中已观察到致命性室性心律失常,且传统检测技术难以精准捕捉小型动物体内的细胞电活动异常。
此前研究虽尝试通过基因编辑降低心律失常风险,但操作复杂且难以兼顾细胞功能。如何在推动细胞成熟的同时,精准监测并降低心律失常风险,成为亟待突破的难题。
核心方案
研究团队针对性设计了 “细胞微环境优化 + 电生理监测” 的双策略,具体技术路径如下:
临床级肽材料 RADA16
RADA16 是已获批临床应用的自组装肽,注射后可形成纳米纤维网络,模拟天然细胞外基质。研究发现,它能从三方面推动 hiPSC-CMs 成熟:
1.促进基因表型向成年转化:体外实验显示,与其他自组装肽(如 IEIK13、KLD12)相比,RADA16 组 hiPSC-CMs 的成年型肌球蛋白重链基因 MYH7 与胎儿型 MYH6 的表达比值显著更高,缝隙连接基因 GJA1 表达量也显著高于对照组及其他肽组,意味着细胞间电信号传导能力更强;
2.提升移植区血管化水平:将 hiPSC-CMs 与 RADA16 共注射到大鼠左心室壁,7 天后免疫荧光染色显示,移植区 CD31 阳性血管面积占比显著高于单独注射细胞组,且新生血管能与宿主血管功能性吻合(通过冠状动脉输注 GSL I lectin 验证),为细胞提供充足氧和营养;
3.改善肌节结构长期成熟:3 个月后,通过肌节纹理分析(SOTA)发现,RADA16 组 hiPSC-CMs 的肌节排列更规则,Haralick 相关性评分显著高于单独细胞组,且肌节长度更长,接近成年心肌细胞特征。

大鼠左心室(LV)壁注射人类iPSC衍生心肌细胞(hiPSC-CMs)的移植、血管化和宿主血管吻合。

注射后7天零3个月注射到大鼠左心室(LV)壁的hiPSC-CMs的肉瘤组织和血管化
柔性网状纳米电子技术
传统电生理监测技术(如心电图、光学映射)难以区分移植细胞与宿主心肌的电信号,而团队研发的柔性网状纳米电子器件,实现了两大突破:
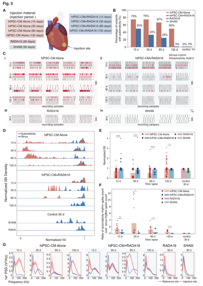
1.高时空分辨率记录:器件含 32 通道高密度微电极阵列,铂黑涂层确保低阻抗,可贴合跳动的心脏,同时记录移植区与对照区的电信号,精准区分 “宿主窦性心律” 与 “移植细胞自主性放电”。
2.精准识别心律失常信号:80 天后记录显示,单独注射 hiPSC-CMs 组的移植区可检测到低振幅、慢动力学的自主性放电信号,而 RADA16 共注射组无此类信号。通过激活延迟和峰值振幅热图,还能定位放电起源。

移植后80天,在心脏组织上使用柔性网状纳米电子学进行电信号记录,并单独注射hiPSC-CM和hiPSC-CM+RADA16。
关键结果
1. RADA16 显著降低致心律失常风险
纵向研究(15-135 天)显示:
单独 hiPSC-CMs 组随时间推移,仍有 25%-75% 的大鼠检测到自主性放电。
RADA16 共注射组自主性放电比例下降更快,135 天时已降至 0。
电生理指标验证:RADA16 组自主性放电的峰间期(ISI)更接近窦性心律,且自主性放电与窦性放电的计数比显著降低,功率谱密度(PSD)与对照区信号高度相似,表明细胞电活动与宿主心肌逐步同步。

RADA16治疗条件下的心脏自动性和窦性心律
2. 空间转录组揭示细胞成熟机制
通过 Slide-seq 技术分析移植后 7 天和 21 天的基因表达:
7 天时,RADA16 组 hiPSC-CMs 的成年型肌节基因 MYH7、MYL2 表达显著高于单独细胞组。21 天时,两组上述基因表达差异消失,提示 RADA16 并非提升最终成熟度,而是加速成熟进程,为早期降低心律失常风险提供时间窗口。

RADA16治疗加速了大鼠左心室壁中hiPSC-CMs的肉瘤发育
临床价值
材料安全性高:RADA16 已获批临床用于止血和伤口愈合,无需额外进行大量安全性验证。
技术可推广:柔性纳米电子技术可直接用于评估其他细胞治疗方案的电生理安全性,为临床前研究提供标准化工具。
治疗思路创新:首次证实 “优化细胞微环境” 可同时解决成熟度与心律失常问题,避免复杂基因编辑。
总结
这项研究通过 “RADA16 推动细胞成熟 + 柔性纳米电子监测安全” 的双策略,既破解了 hiPSC-CMs 移植致心律失常的核心难题,又为心脏再生医学提供了 “治疗 + 评估” 的一体化方案。正如研究团队指出,该成果不仅为心衰治疗开辟新路径,更让 “精准、安全的心脏细胞治疗” 向临床转化迈出了关键一步。
关于赛箔生物
赛箔(上海)智能科技有限公司是一家专注于研发生物制造技术和组织工程产品的高新技术企业,成立于2021年2月。自主研发多种已经获得国家发明专利授权的生物3D打印技术和装备、生物材料、体外细胞和组织培养技术、组织处理和培养装置。基于核心技术开发多种器官组织模型和相应的检测评价服务,为基础研究、新药研发、精准医疗、再生医学等领域提供生物3D打印全产业链解决方案,实现了从设备到产品到服务的全面覆盖。
在肿瘤相关领域,赛箔与合作者共同研发基于生物3D打印技术构建的肿瘤微组织(PDT),涵盖十余个癌种,包括高发肿瘤、难治肿瘤、妇科肿瘤和儿童肿瘤,培养成功率超过了90%。通过近千例样本研究,证实PDT与患者组织具有高度一致的分子特征和药物敏感性,1-2周即可获得准确的药敏检测结果,为治疗赢取宝贵时间,并且可为新药研发企业提供药效评价、入组标准建立、适应症筛选等服务。在再生相关领域,赛箔已建立多种3D组织工程皮肤,包括表皮模型、全层皮肤模型、黑素皮肤模型等,并相应开发多种体外功效测试方法。

肺癌

宫颈癌

结直肠癌

卵巢癌

脑胶质瘤

神经母细胞瘤

黑色素皮肤模型

全层皮肤模型

表皮模型
